| [ 索引号 ] | 1150000000927629XA/2021-01164 | [ 发文字号 ] | |
| [ 主题分类 ] | 交通 | [ 体裁分类 ] | 财政预算、决算 |
| [ 发布机构 ] | 市交通局 | [ 有效性 ] | |
| [ 成文日期 ] | 2021-08-31 | [ 发布日期 ] | 2021-08-31 |
| [ 索引号 ] | 1150000000927629XA/2021-01164 |
| [ 发文字号 ] | |
| [ 主题分类 ] | 交通 |
| [ 体裁分类 ] | 财政预算、决算 |
| [ 发布机构 ] | 市交通局 |
| [ 有效性 ] | |
| [ 发布日期 ] | 2021-08-31 |
| [ 成文日期 ] | 2021-08-31 |
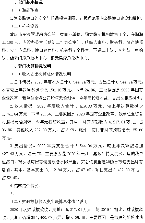
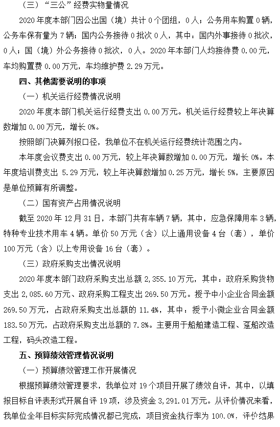
重庆市车渡管理站2020年度部门决算情况说明








收入支出决算总表

收入决算表

支出决算表

财政拨款收入支出决算总表


一般公共预算财政拨款收入支出决算表

一般公共预算财政拨款基本支出决算表

政府性基金预算财政拨款收入支出决算表

机构运行信息表

国有资本经营预算财政拨款支出决算表
